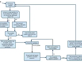
픽셀 (45) 썸네일형 리스트형 구글 - 10월 4일 발표 예정인 '픽셀 / 픽셀 XL' 티저 영상 공개 구글은 유투브를 통해 레퍼런스 스마트폰인 '픽셀 / 픽셀 XL'에 대한 티저 영상을 공개하였습니다. 10월 4일 발표 예정인 픽셀 시리즈는 티저를 통해 넥서스가 아닌 'G'로고를 보여주고 있으며, 이를 통해 알려진 것과 같이 기존의 넥서스 브랜드가 아닌 새로운 브랜드인 '픽셀'로 런칭될 것임을 유추할 수 있습니다. 이날 발표될 픽셀 시리즈는 구글과 HTC가 공동 개발한 5인치 및 5.5인치 디스플레이를 탑재한 플래그쉽 모델로, 그동안 넥서스 S1(Sailfish), 넥서스 M1(Marlin)으로 알려졌던 기종입니다. 두 기종은 각각 넥서스5X와 넥서스6P의 후속으로 동일한 디자인에 스냅드래곤 821 쿼드코어 프로세서, 아드레노 530 GPU, 4GB RAM, 32 / 128GB ROM등 향상된 하드웨어와.. 구글 - 픽셀(Pixel) 가격정보 유출, 시작가 649 달러 구글이 10월 4일 발표할 레퍼런스 스마트폰 '픽셀(Pixel)'의 가격 정보가 유출되었습니다. 유출된 픽셀의 가격은 시작가 649달러로 전작인 넥서스5X에 비해 대폭 상승한 가격이며, 픽셀이 32GB / 128GB 모델로 나뉘기 때문에 이 가격이 128GB 모델이 아닌 32GB 베이스 모델의 가격일 확률이 높습니다. 이 가격은 지난해 출시된 고급형 모델인 넥서스6P의 출고가인 499달러보다 높게 책정된 것으로 스냅드래곤 821, 4GB RAM등 높아진 스펙이라고 할지라도 최근 출시된 아이폰7의 649달러 및 삼성의 플래그쉽 모델인 갤럭시S7의 699달러와 비슷한 가격대이므로 경쟁이 쉽지 않을 것으로 예상됩니다. * 브랜드 네임을 넥서스에서 픽셀로 변경되었지만 여전히 구글플레이스토어를 통해 구입 가능하며.. 구글 - 픽셀(Pixel), 네스트 광고를 통해 실물기기 유출 구글이 10월 4일 발표할 레퍼런스 스마트폰 '픽셀(Pixel)' 및 '픽셀 XL(Pixel XL)'이 구글 네스트(Nest) 광고를 통해 실물기기가 유출되었습니다. 광고에 포착된 기기는 이미 알려진 것과 같이 상/하단의 균형있는 베젤과 오른쪽 측면에 슬립 및 볼륨버튼이 존재하고 있으며, 후면에 지문인식스캐너 및 무선충전을 지원하기 위한 것으로 추정되는 강화유리 마감을 확인할 수 있습니다. 참고로, 구글은 HTC를 통해 넥서스5X의 후속 모델인 픽셀(코드네임 : Sailfish)과 넥서스6P의 후속 모델인 픽셀XL(코드네임 : Marlin)을 동시에 발표할 예정이며, 각각 5인치 및 5.5인치로 디스플레이 크기만 다를뿐 디자인 및 스냅드래곤 821 쿼드코어 프로세서, 4GB RAM, 안드로이드 7.1등 .. 구글 - 픽셀XL(넥서스M1)과 아이폰6 플러스 크기 비교? Frost Browser의 개발사 Crowbar Solutions는 자사의 트위터를 통해 구글이 10월 4일 선보일 레퍼런스 디바이스 '픽셀 XL(Pixel XL)'과 아이폰6 플러스와의 크기를 비교한 이미지를 공개하였습니다. 넥서스6P의 후속으로 코드네임 Marlin으로 알려졌던 픽셀 XL은 eBay에 기록된 제품 스펙을 기본으로 그려진 렌더링에서 동일한 5.5인치 디스플레이를 탑재한 아이폰6 플러스보다 상/하 베젤이 작은 것을 확인할 수 있으며, 디스플레이 크기에 비해 컴팩트한 모습을 보여주고 있습니다. 참고로, HTC가 개발중인 픽셀XL은 스냅드래곤 821 쿼드코어 프로세서와 4GB RAM, 32 / 128GB ROM, 안드로이드 7.1을 탑재한채 출시될 예정이며, 출시가는 128GB 기준 지난해 .. 구글 - 픽셀 및 픽셀XL, 케이스 제조사를 통해 주요 디자인 유출 구글이 10월 4일 발표할 예정인 레퍼런스 스마트폰 '픽셀(Pixel)'과 '픽셀 XL(Pixel XL)'의 주요 디자인이 케이스 제조사를 통해 유출되었습니다. HTC가 개발하는 픽셀 및 픽셀XL은 각각 넥서스5X와 넥서스6P의 후속 모델이며, 유출된 렌더링을 통해 두 기기는 디스플레이 크기만 다를뿐 슬림한 베젤을 사용한 동일한 디자인을 보여주고 있습니다. 또한, 이미지상에는 물리 홈키가 존재하지만, 실제 양산 제품에는 구글의 레퍼런스 폰 답게 소프트키로 대체될 것으로 예상되며, 이미 알려진 것과 같이 후면에 지문인식스캐너 및 측면에 슬립 및 볼륨 버튼이 위치하고 있는 것을 확인할 수 있습니다. * 참고로, 픽셀은 5인치(4.99인치) FullHD 디스플레이, 픽셀 XL은 5.46인치(5.5인치) Ful.. 구글 - 픽셀 및 픽셀XL의 듀얼파티션은 자동업데이트를 위한 것 구글이 10월 4일 발표 예정인 레퍼런스 스마트폰 '픽셀(Pixel)' 및 '픽셀 XL(Pixel XL)'은 다른 스마트폰과 달리 부팅 / 시스템 / 모뎀 파티션이 듀얼로 구성된 것이 TWRP의 개발자 Dees_Troy를 통해 알려졌었습니다. 이러한 파티션 구성은 일반적인 안드로이드 스마트폰과는 다른 것으로 안드로이드 마쉬멜로우까지 /system을 중심으로 업데이트를 위한 델타 파일을 덮어 쓰며 업데이트를 하였지만, 안드로이드 누가를 기본으로 탑재한 픽셀 및 픽셀 XL은 듀얼 파티션을 통해 두번째 파티션에 업데이트를 설치하는 것이 특징입니다. 이렇게 듀얼로 파티션을 구성시 시스템 업데이트 설치 속도가 빨라지고, 별도의 파티션에 설치되므로 재부팅이 필요할 때까지 하던 작업을 계속 할 수 있는 장점이 있습니.. 구글 - 픽셀 및 픽셀XL, GCF인증을 통해 지원 주파수 대역 공개 구글이 10월 4일 발표할 레퍼런스 스마트폰 '픽셀(Pixel)' 및 '픽셀 XL(Pixel XL)'이 네트워크 품질검증 표준화 국제기구(GCF) 인증을 통과하였습니다. 넥서스5X의 후속 모델인 픽셀(코드네임 : Sailfish)과 넥서스6P의 후속인 픽셀XL(코드네임 : Marlin)은 이번 인증을 통해 주요 지원 주파수 대역이 공개되었으며, 제조사에 HTC Corporation이라고 기재되어 이미 알려진 것과 같이 대만 HTC가 기기 제조를 맡았다는 것을 알 수 있습니다. 또한, 두 기기는각각 G-2PW2100 / G-2PW2200과 G-2PW4100 / G-2PW4200으로 나뉘며, CDMA 대역외에는 거의 동일한 주파수 대역을 지원한다는 것을 확인할 수 있습니다. 출처 : GSMArena 구글 - 픽셀 및 픽셀XL, GeekBench에 주요 스펙 포착 구글이 10월 4일 발표할 레퍼런스 스마트폰 '픽셀(Pixel)' 및 '픽셀 XL(Pixel XL)'이 GeekBench에 포착되었습니다. GeekBench를 통해 넥서스5X의 후속 모델인 픽셀(코드네임 : Sailfish)은 스냅드래곤 821 쿼드코어 프로세서와 4GB RAM, 안드로이드 7.1을 탑재한채 싱글코어 1520 / 멀티코어 4104점으로 측정되었으며, 픽셀XL(코드네임 : Marlin)도 동일한 스펙에 싱글코어 1511점 / 멀티코어 4042점으로 측정되어 오차범위내에서 두 기기가 동일한 성능임을 확인할 수 있습니다. 이러한 변화는 넥서스5 및 넥서스6, 넥서스5X 및 넥서스6P가 디스플레이 크기외에도 보급형 / 프리미엄급으로 스펙이 나눠지던 것과 다른것으로 이번 픽셀과 픽셀XL은 각각 5.. 이전 1 2 3 4 5 6 다음